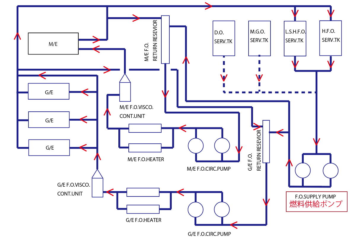
燃料供給ポンプ(F.O.SUPPLY PUMP)

一般的な化石燃料では有るが100年以上続いた燃料システムを上記に示す。
この中で右下に有るように燃料供給の為のポンプを燃料供給ポンプ(F.O.SUPPLY PUMP)と言う
ポンプの容量の決め方としては主機及び発電機に必要な最大容量(主機、補器のメーカー要求の合計)以上を設定する必要が有る。
吐出圧としては燃料循環ポンプの吸入側に押し込むので過大な圧力は不要 0.4MPa程度で良い。
従って、一般的にDW7万トンクラスで3m3/h x 0.4MPa程度